CW маячок для чм и CW на PIC, AVR и радиомодуле СС1101 430МГ

Разработка, повторение радиоэлектронных устройств различного назначения. В том числе устройств на основе микроконтроллеторв.

Re: CW маячок для чм и CW на PIC и AVR

Сообщение Toni » 29 янв 2014, 10:45

Ещё одна версия маяка с возможностью более гибкой настройки. Настройка производится так же через терминальную программу и СОМ порт. Есть возможность настроить включение выключение передачи температуры и напряжения, выключить передачу одиночного символа между основным текстом, изменить одиночный символ, изменить количество повторов одиночного символа и паузы между их воспроизведением, ну и настройка текста.
Вход в режим настроек осуществляется так же, временным замыканием на минус 28 ноги мк. В терминальной программе выводится следующее сообщение:
Код: Выделить всё
CW AVR beacon. V1.04.20142801 by Toni. http://r4n.su/forum
С - Temperature=ON
V - Voltmeter=ON
M - Beeper=ON
T - Set text
P - N of beep
B - Beep pause
L - Letter beep
E - Exit

Обратите внимание, в программе терминал после отправки символов они не удалятся из строки отправки. Следите за тем что отправляете. Для отправки числовых значений нужно использовать символы $ для отправки числа в шестнадцатеричном формате, и # для отправки числа в десятеричном формате. Например, чтобы отправить число 5 нужно набрать соответственно $05 и #005, чтобы отправить число 15 нужно отправить $0F и #015.
Включение выключение передачи температуры, напряжения и одиночного символа производится введением соответствующего символа. При этом при изменении параметра выводится соответствующее значение этого параметра. Например: С - Temperature=ON передача температуры включена, С - Temperature=OFF передача температуры выключена.
Немного подробнее о параметре M - Beeper=ON при выключении передачи одиночного символа пауза между воспроизведением основного текста по умолчанию устанавливается равной 20 секундам, при этом пауза может быть настроена в меню B - Beep pause . Об этом появится подсказка M - Beeper=OFF. Set pause in Beep pause.
P - N of beep - это количество повторов одиночного символа. Допустимые значения 1 - 100.
B - Beep pause - пауза между воспроизведением одиночного символа. Допустимые значения 2 - 60 в секундах.
При этом пауза между воспроизведением основного текста может быть вычислена умножив значение N of beep на Beep pause.
Установка текста производится в меню T - Set text аналогично с предыдущей версией.
Для выхода из режима установок и начала работы согласно установленным параметрам нужно ввести - "Е".
Принимаются замечания и пожелания (правда места в процессоре почти не осталось, поэтому добавить что-то ещё будет скорее всего невозможно).
Не забываем заливать в проц ballon_beacon.hex и файл еепром ballon_beacon.eep.

Выложил новую прошивку, версия 1.06, оптимизированную по размеру скомпилированного файла. Теперь прошивка почти в два раза меньше по объёму. Функции остались те же.
Вложения
ballon_beacon_prog_param_v_1_06.zip
Оптимизированная по размеру прошивки версия 1,06
(117.76 КБ) Скачиваний: 1388
ballon_beacon_prog_param_v_1_05.zip
(146.23 КБ) Скачиваний: 1315
ballon_beacon_prog_param_v_1_04.zip
(146.39 КБ) Скачиваний: 1320
Toni
Администратор
 
Сообщения: 977
Зарегистрирован: 20 ноя 2012, 20:38
Откуда: Киров
Has thanked: 290 times
Been thanked: 465 times
Позывной: RA4NHY
Оборудование: IC-7100, 5/8 27МГц, 4 эл 144
Баллы репутации: 56

Re: CW маячок для чм и CW на PIC и AVR

Сообщение Toni » 11 июл 2014, 12:29

Написал тестовую прошивку для работы с модулем на микросхеме сс1101 .
Максимальная мощность 10 мВт, можно задать любую частоту в диапазоне 430. Текст передаёт телеграфом. Но возможно получится сформировать что-то типа RTTY. Но пока с набега не получилось.
Toni
Администратор
 
Сообщения: 977
Зарегистрирован: 20 ноя 2012, 20:38
Откуда: Киров
Has thanked: 290 times
Been thanked: 465 times
Позывной: RA4NHY
Оборудование: IC-7100, 5/8 27МГц, 4 эл 144
Баллы репутации: 56

Re: CW маячок для чм и CW на PIC и AVR

Сообщение Toni » 14 июл 2014, 21:48

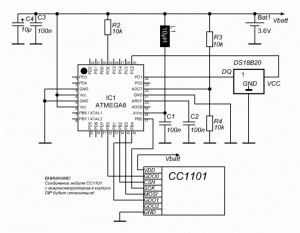
Выкладываю рабочий проект для AVR Studio работы с модулем на микросхеме СС1101.
В кратце суть работы с модулем заключается в отправке по последовательному (SPI) интерфейсу команд и значений настроечных регистров от МК в CC1101. Для удобства пользователей фирма Texas Instruments написала программу в которой задав нужные параметры в "человеческом" виде можно получить значения настроечных регистров микросхемы.
В проекте маячка для формирования телеграфа используется возможность передавать данные в эфир напрямую с одного из выводов сс1101 с использованием модуляции OOK/ASK (амплитудная манипуляция). Активный уровень этого входа низкий, то есть когда на выходе появляется несущая на входе GDO0 - ноль вольт.
Внимание, максимальное напряжение питания микросхемы передатчика по даташиту 3,9 Вольта!.
В этой версии запитал датчик температуры прямо от вывода контроллера, и теперь напряжение на него подаётся только при измерении температуры.
Потребление не замерял, в даташите на СС1101 сказано о 29,2 мА при 10 мВт мощности, то есть максимум миллиампер 30 в режиме передачи.
ballon beacon сс1101.GIF
Схема

Для изменения настроек микросхемы передатчика нужно изменить значения в полях структуры rfSettings которая находится в файле ballon_trx.h. Для это скачиваем и устанавливаем программу SmartRF. Запускаем и выбираем используемую микросхему.
smartrf_1.png


Затем, переключаемся на закладку "Expert mode" (1), ставим галки 2 и 3. Вводим нужную частоту 4, выбираем модуляцию ООК/ASK 5, и необходимую мощность.Ниже на вкладке "Continious TX" , ставим точку Unmodulated и выбираем Data Format: Asynchronous serial mode. Далее нажимаем кнопку 8 "Register export".
smartrf_2.png

В появившемся окне выбираем слева в шаблонах "RF settings", в окне справа появится заполненная структура. Сравниваем её со структурой в проекте в файле ballon_trx.h на наличие всех полей. Если каких-то полейе не хватает, наживаем кнопку "Select..." и добавляем нужные.
Копируем всю структуру как показано на рисунке и вставляем вместо старой в заголовочный файл ballon_trx.h.
smartrf_3.png

Далее отдельно нужно поправить значение в массиве unsigned char paTable[] одно значение, которое найдётся в списке регистров в предыдущем окне.
smartrf_4.png
smartrf_4.png (9.29 КБ) Просмотров: 78794


Конечно, можно просто поправить нужные значения регистров прямо в файле ballon_trx.h. Допустим, если нужно просто поменять частоту, необходимо изменить значения полей в структуре rfSettings отмеченных в комментариях как: FREQ2, FREQ1, FREQ0.

Для изменения текста нужно записать его в массив unsigned char cw_str[23]={" VVV KIROW TEST BALLON"}; размер массива должен быть на 1 больше чем количество символов в тексте. Другие массивы, для передачи температуры и напряжения лучше не трогать.
Основной алгоритм работы в файле ballon_trx.с
Печатку уже нарисовал, на следующей неделе, думаю, соберу.
Видео работы
phpBB [media]


Заказал ещё GPS модуль из Китая и пару таких передатчиков, думаю следующей версией станет телеграфный GPS трекер. Уже написал парсера для извлечения полезной информации из данных посылаемых GPS модулем. Останется испытать и отладить.
Вложения
ballon_trx_.rar
Проект для AVR Studio ATmega8 + CC1101
(79.8 КБ) Скачиваний: 1501
Toni
Администратор
 
Сообщения: 977
Зарегистрирован: 20 ноя 2012, 20:38
Откуда: Киров
Has thanked: 290 times
Been thanked: 465 times
Позывной: RA4NHY
Оборудование: IC-7100, 5/8 27МГц, 4 эл 144
Баллы репутации: 56

Re: CW маячок для чм и CW на PIC и AVR

Сообщение Toni » 20 июл 2014, 10:42

На плате передатчика есть кварц 26 МГц, я вот думаю, можно ли варикапом подвигать его частоту в пределах 170 Гц для формирования RTTY? Пробовал ли кто так делать?
Toni
Администратор
 
Сообщения: 977
Зарегистрирован: 20 ноя 2012, 20:38
Откуда: Киров
Has thanked: 290 times
Been thanked: 465 times
Позывной: RA4NHY
Оборудование: IC-7100, 5/8 27МГц, 4 эл 144
Баллы репутации: 56

Re: CW маячок для чм и CW на PIC и AVR

Сообщение UA4NDX » 20 июл 2014, 11:48

Антон,приветствую ! 170 герц- настолько маленький сдвиг (в процентах к несущей), что можно думать, что получится наверняка... Только ,наверное, лучше не варикапом, а через обычный транзисторный ключ подключать небольшой подстроечный конденсатор, которым и выставить необходимую (170 Гц) расстройку..Так будет стабильнее. (КТ-4-21 марка, нулевой ТКЕ, военное использование , такой "со стеклянным стаканчиком" на вид ,4-20 пф ) 73!
73!
Аватара пользователя
UA4NDX
 
Сообщения: 1832
Зарегистрирован: 16 дек 2012, 10:43
Has thanked: 2954 times
Been thanked: 908 times
Позывной: UA4NDX- Владимир
Оборудование: IC-7000, GP DL2KQ, LW 41m ,Yagi 11 el
Баллы репутации: 67

Re: CW маячок для чм и CW на PIC и AVR

Сообщение Toni » 20 июл 2014, 12:06

UA4NDX писал(а):Антон,приветствую ! 170 герц- настолько маленький сдвиг (в процентах к несущей), что можно думать, что получится наверняка... Только ,наверное, лучше не варикапом, а через обычный транзисторный ключ подключать небольшой подстроечный конденсатор, которым и выставить необходимую (170 Гц) расстройку..Так будет стабильнее. (КТ-4-21 марка, нулевой ТКЕ, военное использование , такой "со стеклянным стаканчиком" на вид ,4-20 пф ) 73!

Да, пожалуй, с ключём и подстроечником не плохой вариант. Попробую как-нибудь. Спасибо :)
Toni
Администратор
 
Сообщения: 977
Зарегистрирован: 20 ноя 2012, 20:38
Откуда: Киров
Has thanked: 290 times
Been thanked: 465 times
Позывной: RA4NHY
Оборудование: IC-7100, 5/8 27МГц, 4 эл 144
Баллы репутации: 56

Re: CW маячок для чм и CW на PIC и AVR

Сообщение Toni » 24 июл 2014, 09:26

Включил на пробу, частота чуть ниже 438 МГц. Высота хорошая. Запитал от двух пальчиковых батареек, поэтому температуру не передаёт.
Toni
Администратор
 
Сообщения: 977
Зарегистрирован: 20 ноя 2012, 20:38
Откуда: Киров
Has thanked: 290 times
Been thanked: 465 times
Позывной: RA4NHY
Оборудование: IC-7100, 5/8 27МГц, 4 эл 144
Баллы репутации: 56

Re: CW маячок для чм и CW на PIC и AVR

Сообщение Toni » 25 июл 2014, 16:49

Сегодня купил батарейку новую, теперь и температуру передаёт.
Toni
Администратор
 
Сообщения: 977
Зарегистрирован: 20 ноя 2012, 20:38
Откуда: Киров
Has thanked: 290 times
Been thanked: 465 times
Позывной: RA4NHY
Оборудование: IC-7100, 5/8 27МГц, 4 эл 144
Баллы репутации: 56

Re: CW маячок для чм и CW на PIC и AVR

Сообщение Toni » 03 авг 2014, 18:40

Вот он собственно.
Вложения
DSC_0056.JPG
CW маяк на 70см
Toni
Администратор
 
Сообщения: 977
Зарегистрирован: 20 ноя 2012, 20:38
Откуда: Киров
Has thanked: 290 times
Been thanked: 465 times
Позывной: RA4NHY
Оборудование: IC-7100, 5/8 27МГц, 4 эл 144
Баллы репутации: 56

Re: CW маячок для чм и CW на PIC и AVR

Сообщение Toni » 16 авг 2014, 20:19

Приехали передатчики и GPS модуль. GPS уже испытал и настроил на выдачу только нужных для проекта навигационных сообщений. Осталось собрать всё воедино и отладить. Как будет свободное время займусь.
Кстати, взвесил GPS модуль, получилось 17 грамм, это уже многовато (много весит керамическая антенна). Всё вместе с платой передатчика, батарейкой и процессором может вытянуть уже грамм на 30. Такой вес, шарик который уже запускал с передатчиками, может и не поднять( Надо пробовать конечно.
Вложения
DSC_0065.JPG
Toni
Администратор
 
Сообщения: 977
Зарегистрирован: 20 ноя 2012, 20:38
Откуда: Киров
Has thanked: 290 times
Been thanked: 465 times
Позывной: RA4NHY
Оборудование: IC-7100, 5/8 27МГц, 4 эл 144
Баллы репутации: 56

Re: CW маячок для чм и CW на PIC и AVR

Сообщение Toni » 19 авг 2014, 20:59

Проверил парсера которого написал ранее - работает. Координаты и другую полезную информацию извлекает и строку для отправки формирует.
Сегодня ещё пробовал двигать частоту ключём и конденсатором, и вроде бы работает. Даже сигнал на слух похож на RTTY, но вот на спектре он выглядит как-то грязновато. После марк частоты при манипуляции, синтезатор видимо не успевает до конца перестроится на новую частоту, и немного не доходит до нужной частоты. Скорость 50 бод. Миксом декодиться не хочет( На скорости в 1 бод всё выглядит так как и должно быть (на сколько я понимаю:)
Попробую ещё вариант с перестройкой частоты на лету, программно.
Toni
Администратор
 
Сообщения: 977
Зарегистрирован: 20 ноя 2012, 20:38
Откуда: Киров
Has thanked: 290 times
Been thanked: 465 times
Позывной: RA4NHY
Оборудование: IC-7100, 5/8 27МГц, 4 эл 144
Баллы репутации: 56

Re: CW маячок для чм и CW на PIC и AVR

Сообщение UA4NDX » 20 авг 2014, 09:32

Да,отсутствие декодирования - большая неожиданность ! (конечно,проверил,"полярность" манипуляции? Можно в приёмнике попробовать USB-LSB, CW-CWR попереключать) Вообще, требования к RTTY ,QPSK и прочим фазовым манипуляциям- довольно высокие....Может ,взглянуть, как это делают в проф-аппаратуре ? Успехов ! 73!
73!
Аватара пользователя
UA4NDX
 
Сообщения: 1832
Зарегистрирован: 16 дек 2012, 10:43
Has thanked: 2954 times
Been thanked: 908 times
Позывной: UA4NDX- Владимир
Оборудование: IC-7000, GP DL2KQ, LW 41m ,Yagi 11 el
Баллы репутации: 67

Re: CW маячок для чм и CW на PIC и AVR

Сообщение Toni » 20 авг 2014, 12:51

UA4NDX писал(а):Да,отсутствие декодирования - большая неожиданность ! (конечно,проверил,"полярность" манипуляции? Можно в приёмнике попробовать USB-LSB, CW-CWR попереключать) Вообще, требования к RTTY ,QPSK и прочим фазовым манипуляциям- довольно высокие....Может ,взглянуть, как это делают в проф-аппаратуре ? Успехов ! 73!

Разобрался - неправильно сделал частоты соответствующие единице и нулю (было наоборот), хотя стартовые и стоповые биты сделал правильно. Не нашёл чёткого описания формирования RTTY сигнала, ошибку исправил после того как проанализировал сигнал телетайпа сформированный МиксомВ. Выставил скорость 1 бод и передавал один символ. Видео работы выложу вечером.
Сигнал сформированный ключеванием конденсатора декодируется с кучей ошибок, поэтому попробовал перестраивать частоту. Получилось, декодируется лучше но всё-равно ошибки в декодировании есть. Ещё и частота в начале передачи сильно плывёт.
Передаю не в стандартном коде Бодо (5 бит) а в ASCII (8 бит).
Вобщем, для телеграфа такой передатчик вполне подходит, для любительской цифры уже не очень.э
Модуль поддерживает 2-FSK, 4-FSK, GFSK, MSK и OOK/ASK, которую и использую сейчас. У остальных видов девиация не влазит в полосу 2,4 кГц.
Toni
Администратор
 
Сообщения: 977
Зарегистрирован: 20 ноя 2012, 20:38
Откуда: Киров
Has thanked: 290 times
Been thanked: 465 times
Позывной: RA4NHY
Оборудование: IC-7100, 5/8 27МГц, 4 эл 144
Баллы репутации: 56

Re: CW маячок для чм и CW на PIC и AVR

Сообщение Toni » 20 авг 2014, 20:48

Видео работы. Принимал на сдр свисток, звук с динамиков ноутбука сразу подавался на встроенный микрофон. Снимал на телефон, поэтому качество получилось совсем не очень.
phpBB [media]
Toni
Администратор
 
Сообщения: 977
Зарегистрирован: 20 ноя 2012, 20:38
Откуда: Киров
Has thanked: 290 times
Been thanked: 465 times
Позывной: RA4NHY
Оборудование: IC-7100, 5/8 27МГц, 4 эл 144
Баллы репутации: 56

Re: CW маячок для чм и CW на PIC и AVR

Сообщение Toni » 29 авг 2014, 18:19

Заменил кварц в модуле передатчика, стабильность улучшилась. Но в начале передачи всё-равно есть выбег частоты. Сейчас маячёк работает на частоте 438,0625 МГц. Параметры для приёма RTTY: Скорость 100 бод, разнос 400 Гц, кодировка ASCII 8 бит, чётности нет, 1 стоповый бит.
Toni
Администратор
 
Сообщения: 977
Зарегистрирован: 20 ноя 2012, 20:38
Откуда: Киров
Has thanked: 290 times
Been thanked: 465 times
Позывной: RA4NHY
Оборудование: IC-7100, 5/8 27МГц, 4 эл 144
Баллы репутации: 56

Re: CW маячок для чм и CW на PIC и AVR

Сообщение Toni » 31 авг 2014, 12:17

Видео работы обновлённой версии. Передатчик будет работать до завтрашнего утра.
phpBB [media]

Решил поменять платформу, теперь в качестве МК трудится ATmega328, на китайском клоне ардуино. Стоит недорого, небольшой размер, 32 кб памяти программ, от 8й атмеги сильно не отличается. Сам передатчик расположен в 3.5 км от места приёма, мощность так же 10 мВт, приём ведётся на сибишную четвертушку на крыше и FT817 в качестве приёмника. На плате передатчика заменил кварц, в результате частота стала плыть меньше после "прогрева" - есть уход частоты некоторое время после включения.
На СДР свисток сигнал передатчика тоже принимается но телетайп декодится очень не стабильно с большим количеством ошибок и потерей синхронизации, на 817 ошибки при докодировании RTTY появляются редко.

Сигнал RTTY при программном переключении частоты передатчика получается не очень "красивый". Общался с одним украинским коллегой, он говорит что методом увода частоты кварца сигнал получается более чистый. Вот тут есть описание методики.
Toni
Администратор
 
Сообщения: 977
Зарегистрирован: 20 ноя 2012, 20:38
Откуда: Киров
Has thanked: 290 times
Been thanked: 465 times
Позывной: RA4NHY
Оборудование: IC-7100, 5/8 27МГц, 4 эл 144
Баллы репутации: 56

Re: CW маячок для чм и CW на PIC и AVR

Сообщение UA4NDX » 31 авг 2014, 13:09

Антон, вот посмотрел "манипуляцию на варикапе", и что хочу сказать : Посмотри, какие большие номиналы R1,R2,C1 ! Это и есть интегрирующая цепочка,для сглаживания фронтов "нажатие-отжатие" . Точно такую цепь можно поставить и в базу ключевого транзистора, который коммутирует конденсатор расстройки. Видимо, номиналы или подбирать,либо просчитать...(но я не знаю "нормы" на время фронта в RTTY , а она есть,вероятно). Кроме того, с любого процессора летит "цифровая пыль", которая на портах бывает значительной ,поэтому интегрирующая цепь-обязательна, но время у автора явно больше, чем надо...(всё равно ,уверен,транзистор с конденсатором-лучше варикапа по итоговой стабильности) 73!
73!
Аватара пользователя
UA4NDX
 
Сообщения: 1832
Зарегистрирован: 16 дек 2012, 10:43
Has thanked: 2954 times
Been thanked: 908 times
Позывной: UA4NDX- Владимир
Оборудование: IC-7000, GP DL2KQ, LW 41m ,Yagi 11 el
Баллы репутации: 67

Re: CW маячок для чм и CW на PIC и AVR

Сообщение UA4NDX » 01 сен 2014, 05:35

Хотя..подумал-посчитал. Одинаково должно получиться. И варикапы современные (знаю КВ109, КВ123 ) вполне ничего...Пробовать надо его схемку, но вот от 2 мегом -точно надо уходить.(недопустимый номинал для "уличного девайса" ) Надо не превышать 100-200 к, лучше емкость слегка увеличить, скажем 1-2 nF...73!
73!
Аватара пользователя
UA4NDX
 
Сообщения: 1832
Зарегистрирован: 16 дек 2012, 10:43
Has thanked: 2954 times
Been thanked: 908 times
Позывной: UA4NDX- Владимир
Оборудование: IC-7000, GP DL2KQ, LW 41m ,Yagi 11 el
Баллы репутации: 67

Re: CW маячок для чм и CW на PIC и AVR

Сообщение Toni » 02 сен 2014, 09:13

Вот комментарий человека из Украины по поводу этой схемы

Кроме того, после интегрирующей цепочки нужен еще резистор на 1-2 мегаом, чтобы исключить снижение добротности кварца за счет утечек. По этой же причине, необходимо брать варикап с высокой добротностью и небольшой собственной емкостью и подключать его к кварцу через емкость в несколько пФ.


Будет время попробую. Кстати, для того кварца что стоял до замены, на один пикофарад приходилось около 150 Гц сдвига частоты, то есть варикап нужен с изменением ёмкости на один пф при изменении напряжения на 1 Вольт, при уровне манипулирующего напряжения от 0 до 3.3 вольта.
Toni
Администратор
 
Сообщения: 977
Зарегистрирован: 20 ноя 2012, 20:38
Откуда: Киров
Has thanked: 290 times
Been thanked: 465 times
Позывной: RA4NHY
Оборудование: IC-7100, 5/8 27МГц, 4 эл 144
Баллы репутации: 56

Re: CW маячок для чм и CW на PIC и AVR

Сообщение UA4NDX » 02 сен 2014, 10:08

КВ109, КВ122 -подходят любой , точно. http://www.asc-development.ru/spravochnik-long-129.html Насчёт 2 мегом -он ,всё-же,неправ.(сам "генератор" имеет входное сопротивление около пары килоом) 26 МГц кварц -не требует такого номинала, больше 500ком -вообще избегать надо резисторов, везде! Кроме того, варикапы управляемые через большой резистор-сами начинают шуметь, и чувствовать свет, температурные колебания...Как вариант,применяют влючение через дроссель . 73! Кстати, что ещё заметил :на спектро- анализатора МИК-са у тебя,на видео, видно тот самый цифровой шум, как две бледные линии МЕЖДУ линиями самой RTTY модуляции. (даже немножко справа-слева что-то видно) Интегрирующая цепочка должна это убрать...
73!
Аватара пользователя
UA4NDX
 
Сообщения: 1832
Зарегистрирован: 16 дек 2012, 10:43
Has thanked: 2954 times
Been thanked: 908 times
Позывной: UA4NDX- Владимир
Оборудование: IC-7000, GP DL2KQ, LW 41m ,Yagi 11 el
Баллы репутации: 67

Пред.След.

Вернуться в Прочие устройства

Сейчас на конференции

Сейчас этот форум просматривают: нет зарегистрированных пользователей и гости: 3

cron
Яндекс.Метрика